×
+7 495 66-88-654
Online-заявка

Мультиплатформенное web-решение TESSA для ГК «КОРТРОС»

Мультиплатформенное web-решение TESSA для ГК «КОРТРОС»


«КОРТРОС» — диверсифицированная группа компаний федерального уровня, специализирующаяся на управлении сложными проектами в сфере девелопмента. Входит в группу компаний «РЕНОВА» — ведущую российскую частную бизнес-группу.

  • 8 регионов присутствия
  • 17 лет на рынке недвижимости
  • 750 сотрудников в штате
  • 3,4 млн квадратных метров построено


Отрасль Строительство, недвижимость, девелопмент
Даты проекта с 2017
География проекта Вся Россия
Количество пользователей

В масштабах всей компании (до 1.000 человек)

Исполнители старт проекта - партнер, развитие - команда вендора

Предпосылки проекта

На момент старта проекта в ГК «Кортрос» уже была внедрена платформа на базе Lotus Notes, однако функциональность и потенциал развития используемой системы оказались недостаточны для решения задач динамично развивающейся компании. Требовалась быстрая, мощная и масштабируемая платформа с полным набором технологических инструментов для управления документами и бизнес-процессами в масштабах всей компании. После оценки представленных на рынке решений в ГК «Кортрос» остановились на платформе TESSA от российского разработчика компании СИНТЕЛЛЕКТ.

Задачи:

Создать единое централизованное хранилище документов компании

Обеспечить полный цикл обработки документов от его согласования до подписания

Обеспечить работу пользователей в web-клиенте из любой точки мира и с любого устройства

Критерии выбора платформы TESSA:

Современный и удобный интерфейс

Простой и быстрый поиск

Возможность связи документов в разных бизнес-процессах

Инструменты управления маршрутизацией согласования документов

Возможность интеграции через АПИ

Возможность ведения разработки собственными силами

Реализация проекта

В ходе проекта специалисты команды внедрения сделали описание и дали рекомендации по оптимизации бизнес-процессов. Перенос данных из старой системы в TESSA осуществлялся поэтапно, чтобы обеспечить максимально комфортный переход для пользователей. По мере реализации функциональных блоков к системе подключались новые пользователи. В настоящее время в TESSA есть такие процессы, которые охватывают абсолютно всех сотрудников. Это, например, планирование KPI и отчет об их выполнении.

В ходе проекта:

  • Автоматизирован весь делопроизводственный блок
  • Организован полностью безбумажный процесс организации и получения одобрения Советом директоров с формой электронного голосования, автоматическим подсчетом голосов, а также формированием документов и подписанием электронной цифровой подписью
  • Реализован проект интеграции с оператором ЭДО Диадок и обработкой документов контрагентов
  • Автоматизированы маршруты согласования разного типа документов
  • Реализованы кросс-функциональные процессы, включающие использование данных из 1С (в том числе для автоматического старта процессов) и данных TESSA (обходной лист, закупки и пр.)
  • Реализована база данных по организациям ГК, использующаяся для автоматической подготовки отчетов, а также для настройки связанных процессов (согласование договоров, доверенностей и пр.)
  • Отдельным большим блоком выступила организация в системе плана работ по достижению ключевых показателей компании — от формирования дорожных карт, до постановки задач конкретным исполнителям, отслеживания динамики и результата исполнения, а также передачи данных в 1С:ЗУП для последующего расчета премии

ГК «Кортрос» отличается региональным распределением — в состав группы компаний входят несколько юридических лиц. Для плана автоматизации специалисты команды внедрения разработали уникальную «матрицу правил», которая позволяет гибко настраивать процессы согласования в зависимости от региона, проекта и множества других факторов — всего более 200 маршрутов. В результате сотрудники ГК «Кортрос» получили неограниченные возможности для масштабирования и тиражирования необходимых процессов силами своих администраторов без привлечения сторонних разработчиков.

Интерфейс TESSA поддерживает работу с различными браузерами, а также обладает адаптивной версткой. Все операции в системе можно выполнить с любого мобильного устройства без потери функционала.

Система интегрирована с 1С: ЗУП, 1С:БИТ. Финанс, СУИТД (система управления инженерно-технической документацией) PDM Lotsia и Диадок.
Светлана Сафронова, руководитель отдела TESSA ГК КОРТРОС: «Наша TESSA переросла из обычной системы электронного документооборота в единую платформу по управлению обеспечивающими основную деятельность компании бизнес-процессами. Мы делаем ставку на управление данными от их формирования до конечной точки обработки, рассматривая процесс в целом. У системы большой потенциал, позволяющий реализовывать самые смелые планы по решению бизнес-задачи».

Функциональные блоки

Юридические процессы, базы данных, отчеты

Делопроизводство:

Юридически значимый документооборот

  • Договоры (согласование, подписание, хранение) (предусмотрена интеграция с 1С)
  • Доверенности (согласование, подписание, хранение, отмена)
  • Одобрение Советом директоров
  • Процесс создания новой организации
  • Справочник организаций ГК
  • Отчеты о списке участников и аффилированных лиц
  • Распорядительные документы
  • Внутренние нормативные документы
  • Входящая / исходящая корреспонденция
  • Протоколы
  • Заявка на доставку / получение документов
  • Обмен электронными документами с контрагентами через Оператора ЭДО
Кадровые процессы:

Обращения в службу информационных технологий:

Закупки:

  • Карты квартальных оценок сотрудников
  • Карты KPI руководителей
  • Командировки
  • Заявки на обучение
  • Заявки на подбор персонала
  • Заявка на трудоустройство
  • План адаптации нового сотрудника
  • Обходной лист для увольняющегося сотрудника
  • Заявка в ServiceDesk
  • Заявка на новую разработку / доработку информационной системы
  • Заявка на выделение номера мобильной связи
  • Заявка на организацию рабочего места
  • Заявка на предоставление доступа к информационным ресурсам
  • Планы и отчеты по их исполнению
  • Заявка на закупку
  • Анализ предложений поставщиков
Риск-менеджмент: 

Общие документы:

Отчеты и контроль:

  • Подготовка, согласование, утверждение карты рисков
  • Служебные записки
  • Согласование реестра платежей
  • Простое поручение
  • Процесс согласования неформализованного служебного документа
  • Согласование оперативного плана продаж
  • Отчеты по разным процессам
  • Контроль исполнения поручений

Архитектура решения

Адаптивный web-интерфейс

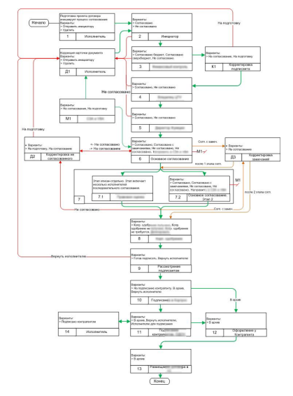
Бизнес-процесс (согласование договоров)

  • 20 этапов
  • 200 возможных исполнителей
  • 1200 условий формирования маршрута

Матрица правил согласования

Результаты

Разработано средство для управления БП по всем типам документов в том числе для будущих модулей

Настройка БП выполняется администратором системы без привлечения разработчиков решения

Неограниченные возможности для масштабирования и тиражирования на другие процессы

Построение маршрута для карточки договора (1200 правил определения согласующих) < 0,8 сек.

Согласование договоров 

Карточка договора

  • Авторасчет сумм затрат
  • Синхронизация справочника валют с ЦБ РФ
  • Бесшовная интеграция с финансовой системой для расчета бюджета и загрузки графиков платежей в режиме «онлайн»

Лист согласования

  • 8 категорий файлов

Согласование договоров: печатные формы

  • История, карточка, лист согласования

Закупки


Блок «Закупки» включает в себя группу процессов: планирование и отчет о выполнении плана, инициирование закупки, согласование конкурсной документации, анализ предложений поставщиков. Планируется еще ряд работ в следующем году. Блок сложен своим масштабом — для его реализации работала команда экспертов по закупкам из каждого региона.

Эффект от внедрения

Результаты

Время открытия документа — 0,36 секунды

База документов: более 270 000 документов

Среднее время выполнения поиска любого документа — 5-7 секунд

Срок от подготовки до подписания документа сократился с нескольких дней до нескольких часов

Обеспечен 100% контроль исполнения поручений

Процесс одобрения Советом директоров ускорился в 10 раз

Исключены случаи сохранения действующих доверенностей за увольняющимися сотрудниками

Зафиксировано значительное снижение частоты запросов в ServiceDesk

Исчерпывающую информацию по юридическим лицам ГК можно получить в режиме онлайн, как и сформировать отчеты о списках участников и аффилированных лиц

Заложена основа для дальнейшего развития решений

Итог

В масштабах всей компании реализована работа в едином информационном пространстве через универсальный web-клиент TESSA. Сотрудники могут полноценно работать в системе с любых устройств без потери функционала. Платформа стала мощным инструментом планирования достижения ключевых показателей компании — от формирования дорожных карт, до постановки задач конкретным исполнителям, а также отслеживания динамики и результата исполнения.